10月份支付寶提現要收費,如何省手續費?
繼微信在三月份發布的提現收取手續費公告之后,支付寶也按捺不住了,以同樣的理由回應因綜合經營成本的增大開始實行收取提現手續費,也就是從2016年10月12日起,支付寶供每位用戶累計2萬元的免費提現額度,超出范圍的提現收取0.1%的服務費。
這距離微信收費相隔了半年多的時間,大部分用戶的提現活動都由原來的微信轉向了支付寶,而致使支付寶感到了超負荷的壓力選擇了結束完全免費的提現時代。未來會不會出現免費時代完全消失的情況呢?奇億網絡小編表示在微信和支付寶方面的這種情況可能性很大。
當前,支付寶除了提現之外,使用其進行消費、理財、購買保險、手機充值、水電煤繳費、掛號、繳納交通罰款、使用手機支付寶轉賬到支付寶賬戶、還款等服務不受任何影響。隨著電子錢包的逐漸成熟,大多用戶對除了提現以外的其它需求反而較多,因此支付寶的這一舉動對大部分用戶的影響相對較小。
此外,對于備受關注的余額寶,支付寶公告表示,余額寶資金轉出,包括轉出到本人銀行卡和轉出到支付寶余額將繼續免費。然而,10月份支付寶提現要收費,如何才能省手續費呢?
首先由于用戶從余額新轉入余額寶的資金,轉出時只能轉回到余額,不能直接轉出到銀行卡。用戶如果余額里有錢擔心被收費,那么現在把錢轉入余額寶會是一個最佳選擇。
之后要想手續費,當然還有一個辦法,也就是支付寶有提升免費額度的機會,可以通過使用螞蟻積分兌換更多免費提現額度,目前兌換比例是,1個螞蟻積分可以兌換1塊錢的免費提現額度,上不封頂。
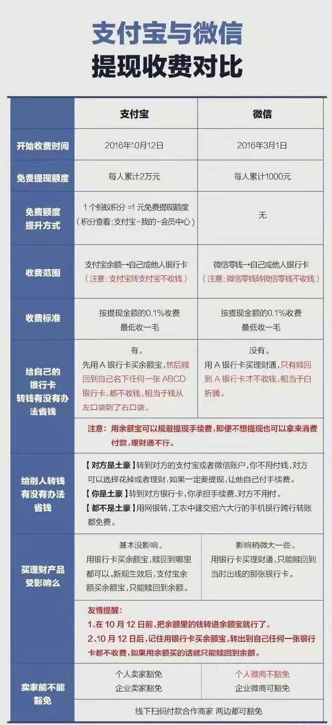
下面奇億網絡小編用一張圖來展示支付寶與微信之間的提現對比,讓大家可以更加快速地把握現有的以及收費后的機會,來省掉一些手續費。

本文由奇億網站建設原創,原文地址:http://www.studstu.com/news/1617.html,轉摘請保留版權,謝謝。


