盤點國內那些別具創意的404頁面(多圖)
對于404頁面,相信大家都不會陌生,在我們不小心輸錯網址或者是網站出現某種問題的時候,網頁通常會出現一個提示頁面向我們說明我們所遇到的問題,或者有些會直接跳轉到首頁,今天讓我們來盤點一下國內那些別具創意的404頁面。
首先讓我們看一下最普通的404頁面:

或者是這樣的:

但是也有一些網站不愛走尋常路,就算是一個令人沮喪的事情,他也能折騰出讓你笑出聲來的東西來。這些被我們所認為是“枯燥無味”的程序員其實極富創意,前幾天看到一個帖子展現了一些很有創意的國外網站404頁面,我也依樣畫葫蘆,看看我們國內的404頁面又是什么樣子的。

我們先來看一下在手機銷售行業一枝獨秀并憑此獲得中國2012年度經濟人物獎的雷軍的小米。這就是小米手機官網的404頁面,很普通,一個圖片,一句“您請求的地址不存在”,兩個選項“去首頁”或者“返回上一頁”就完事了。與小米手機的別出心裁來比真是有點讓人失望呢!

這個是搜狐微博的?芍^是意外的發現,早上點微博的時候出現的。真是充滿了中國神話的色彩,一方面用死神代表服務器出現了問題,另外一方面用一堆看不懂的符號來表示外星語言,旁邊加上注釋“服務器崩潰,可以撤退……”碰上這兩個家伙,真是應當馬上撤退呀!

“從前有座山,山里有座廟,廟里有個老和尚……”這首經典的童謠可謂是經久不衰,一直都很“接地氣”的騰訊隨時隨地都不忘了“借用”的創造方式,直接把它改編成了自己的404頁面。遇到這種情況,不知道你是會“我找首頁去……”還是會“我要反饋這個錯誤!”呢?

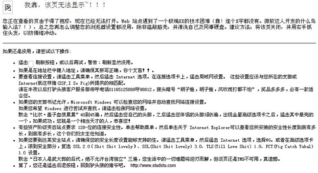
不知道大家有沒有看到過這個。是筆者一次在一個站長網無法打開時所顯示的404頁面。與其他網站的404頁面不同,它既沒有圖片頁面好看,也沒有直截了當的提示,再看其內容,具有很濃重的星爺的嘻哈搞笑風格,如果你真的按照它所說的去做,你就傻了。如果剛開始接觸互聯網的人看到這個頁面,估計它的電腦和身邊的人都得遭殃了。筆者為什么要放這么一個404頁面上來,因為它能夠徹底改變我們眼中程序員的“木訥”“枯燥無味”之類的看法,而且它的語言表達風格很有年輕一代的特色,可以說是一個時代的特征之一。

這個還是騰訊,不過除了騰訊之外,一些大型網站如百度等也在使用這種404頁面設計,即用戶因指令錯誤無法到達目標頁面時,頁面直接跳轉到公益頁面,這種404頁面不能算得上創意(當初這種404頁面首先被百度所運用的時候,曾有人撰文指出百度是在抄襲國外網站的做法,此為外話不提),但是還是很多大型網站都會采用。由于這種404頁面是大型網站特別是靠用戶流量吃飯的網站來說,不但“接地氣”,體現了科技公司對弱勢群體的關注,而且又能使自己的404頁面不至于那么單調,一舉兩得。
相比與國外眾多富有創意的404頁面相比,國內的404頁面不但“低調”而且富有中國特色,大家可以多去發現一下,如果有更有趣的可以放上來一起分享。從中你或許可以得到很多信息,譬如說關于我們的文化,我們的生活,又譬如說我們的表達方式……等等。


